t_following_group用于存贮分组类别,预设三个分组: type=1,name=悄悄关注 ;type=2,name=默认分组 ; type=3用于用户自定义分组,预设分组每个用户都有,不需要关联用户;自定义分组为某个用户特有,需要与创建该分组的特定用户使用usrId关联。由于经常根据用户ID查询该用户拥有的分组,userId经常被查询所以添加索引。同时对userId添加外键约束。

t_user_following用于存储关注者ID、被关注者ID、关注类别ID。由于经常进行<关注者ID,被关注者ID>的查询,所以建立联合索引( userId,followingId),在查询当前用户关注的用户时使用userId字段,根据最左匹配原则可以重用联合索引( userId,followingId),在查询当前用户关注的粉丝使用followingId字段,根据最左匹配原则不能重用联合索引( userId,followingId),需要新建索引followingId。同时对userId和followingId添加外键约束。
x1-- ----------------------------2-- Table structure for t_following_group3-- ----------------------------4DROP TABLE IF EXISTS `t_following_group`;5CREATE TABLE `t_following_group` (6 `id` bigint NOT NULL AUTO_INCREMENT COMMENT '主键id',7 `userId` bigint DEFAULT NULL COMMENT '用户id',8 `name` varchar(50) DEFAULT NULL COMMENT '关注分组名称',9 `type` varchar(5) DEFAULT NULL COMMENT '关注分组类型:0特别关注 1悄悄关注 2默认分组 3用户自定义分组',10 `createTime` datetime DEFAULT NULL COMMENT '创建时间',11 `updateTime` datetime DEFAULT NULL COMMENT '更新时间',12 PRIMARY KEY (`id`),13 INDEX userId_index ( `userId`)14) ENGINE=InnoDB AUTO_INCREMENT=16 DEFAULT CHARSET=utf8mb4 COLLATE=utf8mb4_0900_ai_ci COMMENT='用户关注分组表';15alter table `t_following_group` add constraint FK_following_group_userId foreign key (`userId`) references `t_user`(`id`);16
17-- ----------------------------18-- Table structure for t_user_following19-- ----------------------------20DROP TABLE IF EXISTS `t_user_following`;21CREATE TABLE `t_user_following` (22 `id` bigint NOT NULL AUTO_INCREMENT COMMENT '主键id',23 `userId` bigint DEFAULT NULL COMMENT '用户id',24 `followingId` bigint DEFAULT NULL COMMENT '关注用户id',25 `groupId` int DEFAULT NULL COMMENT '关注分组id',26 `createTime` datetime DEFAULT NULL COMMENT '创建时间',27 PRIMARY KEY (`id`),28 INDEX followingId_index ( `followingId`),29 INDEX userId_followingId_index ( `userId`,`followingId`)30) ENGINE=InnoDB AUTO_INCREMENT=26 DEFAULT CHARSET=utf8mb4 COLLATE=utf8mb4_0900_ai_ci COMMENT='用户关注表';31alter table `t_user_following` add constraint FK_user_following_userId foreign key (`userId`) references `t_user`(`id`);32alter table `t_user_following` add constraint FK_user_following_followingId foreign key (`followingId`) references `t_user`(`id`);33
1,最左匹配原则
如果查询的时候查询条件精确匹配索引的左边连续一列或几列,则此列就可以被用到,同时遇到范围查询(>、<、between、like)就会停止匹配。构建一颗 B+ 树只能根据一个值来构建,因此数据库依据联合索引最左的字段来构建 B+ 树,叶子节点存储的是第一个关键字的索引 a,而叶子节点存储的是三个关键字的数据。这里可以看出 a 是有序的,而 b,c 都是无序的。但是当在 a 相同的时候,b 是有序的,a,b 相同的时候,c 又是有序的。所以查询a=0,b=1,c=2时,过滤完a=0的数据后b有序,过滤完b=1数据后c有序,可以利用到abc的索引。a=0,b>1,c=2经过a,b过滤后c无需,只能用到索引a,b。

2,联合索引
3,索引优化
4,查询缓慢排查
偶尔慢
1,数据库会在内存中把对应字段的数据更新了,并把这些更新的记录写入到 redo log 日记中去,等到空闲的时候,在通过 redo log 里的日记把最新的数据同步到磁盘中去。如果更新很频繁,这个时候 redo log 很快就会被写满了,需要立即把数据同步到磁盘的,只能暂停其他操作,就会导致我们平时正常的SQL语句突然执行的很慢。
2,语句涉及到的表锁或者行锁,并且被别人占据,只能慢慢等待别人释放锁了。使用
show processlist命令来查看当前的状态哦。
频繁慢
1,字段没有索引:刚好查询的字段上没有索引,只能走全表扫描了,导致这条查询语句很慢。建立字段索引字段;复合字段索引,将经常访问的多个字段构建索引。
2,字段有索引,但却没有用索引:在字段的左边做了运算或者使用函数(where x-1>1000,where f(x)>1000),在查询的时候就不会用上索引。
3,字段有索引,但却没有用索引:非主键索引保存主键,需要到主键索引树中查询(回表),需要两次查询,如果所有行都匹配查询结果,就相当于全表扫描,并且每行数据走了两次索引,引擎会判断认为走两次所用还不如直接全表扫描开销小。系统是通过索引的区分度来判断的,一个索引上不同的值越多,意味着出现相同数值的索引越少,意味着索引的区分度越高,满足查询条件的数据越少,意味着走索引查询越有优势。通过采样的方式,来预测索引的区分度,由于统计的失误,导致区分度估计偏小,导致系统没有走索引,而是走了全表扫描。强制走索引:
select * from t force index(x) where x < 100 ;,重新进行抽样:analyze table t;
5,B树、B+树
B树是一颗多路平衡查找树:阶数m,每个节点最多有m-1个关键字,非根节点至少有m/2个关键字。每个节点中的关键字都按照从小到大的顺序排列,每个关键字的左子树中的所有关键字都小于它,而右子树中的所有关键字都大于它。
B+树:非根节点元素范围:m/2 <= k <= m-1;内部节点就是非叶子节点,内部节点不存储数据,只存储索引,数据都存储在叶子节点。内部结点中的key都按照从小到大的顺序排列,对于内部结点中的一个key,左树中的所有key都小于它,右子树中的key都大于等于它。叶子结点中的记录也按照key的大小排列。当节点元素数量大于m-1的时候,按中间元素分裂成左右两部分,中间元素分裂到父节点当做索引存储,上移,高度增加。删除操作导致数量<m/2时,如果兄弟节点的元素大于m/2,可以直接通过兄弟节移动,然后更新父节点的索引,如果兄弟节点的元素不大于m/2,则将当前节点和兄弟节点合并,并且删除父节点中的key,上移,高度减少。
B+树优势:非叶子结点只保存指针,所有关键字都在叶子结点,非叶子结点存储的元素更多,使得查询的IO次数更少。所有的查询都要查找到叶子节点,查询性能是稳定的,而B树,每个节点都可以查找到数据,所以不稳定。所有的叶子节点形成了一个有序链表,更加便于查找(区间查询: 查询5-10,把到5这个标记,再找到10,然后串起来就行了)。

检查选择分组、被关注用户是否存在。删除<关注者,被关注者>记录并插入新记录。由于涉及到多个对数据库更改的操作,需要事务保证原子性和一致性。
xxxxxxxxxx271// 涉及到多个对数据库更改的操作,需要事务保证原子性和一致性23public void addUserFollowings(UserFollowing userFollowing) {4 Long groupId = userFollowing.getGroupId();5 if (groupId == null) {6 // 未设定关注分组时使用默认分组,type=27 FollowingGroup followingGroup = followingGroupService.getByType(UserConstant.USER_FOLLOWING_GROUP_TYPE_DEFAULT);8 userFollowing.setGroupId(followingGroup.getId());9 } else {10 // 设置的分组不存在11 FollowingGroup followingGroup = followingGroupService.getById(groupId);12 if (followingGroup == null) {13 throw new ConditionException("关注分组不存在!");14 }15 }16 // 被关注者ID17 Long followingId = userFollowing.getFollowingId();18 User user = userService.getUserById(followingId);19 if (user == null) {20 throw new ConditionException("被关注的用户不存在!");21 }22 // 删除原始关注者和被关注者的记录23 userFollowingDao.deleteUserFollowing(userFollowing.getUserId(), followingId);24 userFollowing.setCreateTime(new Date());25 // 保存新的关注者和被关注者的记录26 userFollowingDao.addUserFollowing(userFollowing);27}1,ACID:原子性( Atomicity )、一致性( Consistency )、隔离性( Isolation )和持续性( Durability )。事务中的所有操作要么全部执行,要么都不执行。⑴ 原子性:全部成功/全部失败回滚⑵ 一致性一致性状态变换到另一个一致性状态(2000+3000=1000+4000)。⑶ 隔离性并发多事务间无干扰(T1/T2=>T1+T2,T2+T1)⑷ 持久性:事务提交改变永久。
2,隔离特性:
3,事务隔离:
4,声明式事务:通过声明的方式,在IoC配置中指定事务的边界和事务属性,方法、类上增加@Transactional注解,声明事务的隔离级别、传播机制。
5,引擎
6,ACID实现
返回默认分组被关注者信息+各个种类下被关注者信息。返回[group0:[userInfo0,userInfo1,...],group1:[userInfo2,userInfo3,...]]
xxxxxxxxxx461public List<FollowingGroup> getUserFollowings(Long userId) {2
3 // 获得当前用户的全部关注记录4 List<UserFollowing> list = userFollowingDao.getUserFollowings(userId);5 // 被关注者ID集合6 Set<Long> followingIdSet = list.stream().map(UserFollowing::getFollowingId).collect(Collectors.toSet());7 // 被关注者信息集合8 List<UserInfo> userInfoList = new ArrayList<>();9 if (followingIdSet.size() > 0) {10 userInfoList = userService.getUserInfoByUserIds(followingIdSet);11 }12 // 填充被关注者集合中,被关注者者自身的信息13 for (UserFollowing userFollowing : list) {14 for (UserInfo userInfo : userInfoList) {15 if (userFollowing.getFollowingId().equals(userInfo.getUserId())) {16 // 为每条关注记录注入被关注者信息17 userFollowing.setUserInfo(userInfo);18 }19 }20 }21 // 获得用户的全部分组+默认+自定义22 List<FollowingGroup> groupList = followingGroupService.getByUserId(userId);23 // 该用户下全部分组的被关注者信息24 FollowingGroup allGroup = new FollowingGroup();25 allGroup.setName(UserConstant.USER_FOLLOWING_GROUP_ALL_NAME);26 allGroup.setFollowingUserInfoList(userInfoList);27 // 用户所有的关注分组:全部种类(自定义)被关注者信息+各个种类下被关注者信息28 List<FollowingGroup> result = new ArrayList<>();29 result.add(allGroup);30 // 遍历所有分组,31 for (FollowingGroup group : groupList) {32 List<UserInfo> infoList = new ArrayList<>();33 // 遍历所有关注记录34 for (UserFollowing userFollowing : list) {35 // 如果当前关注记录的种类和group种类匹配,将当前记录加入group种类下的集合中36 if (group.getId().equals(userFollowing.getGroupId())) {37 infoList.add(userFollowing.getUserInfo());38 }39
40 }41 // 将当前group种类对应的被关注者信息注入集合42 group.setFollowingUserInfoList(infoList);43 result.add(group);44 }45 return result;46}用户26获得的关注列表:
xxxxxxxxxx171{2 "createTime": null,3 "followingUserInfoList": [4 {5 "avatar": "",6 "birth": "1999-10-01",7 "createTime": "2022-04-11 15:34:58",8 "followed": null,9 "gender": "0",10 "id": 10,11 "nick": "萌新",12 "sign": "",13 "updateTime": null,14 "userId": 1715 }16 ],17}获得当前关注当前用户的用户信息,以及粉丝与当前用户是否互关。
xxxxxxxxxx291public List<UserFollowing> getUserFans(Long userId) {2 // 获取关注当前用户的关注记录3 List<UserFollowing> fanList = userFollowingDao.getUserFans(userId);4 // 关注当前用户的用户ID5 Set<Long> fanIdSet = fanList.stream().map(UserFollowing::getUserId).collect(Collectors.toSet());6 List<UserInfo> userInfoList = new ArrayList<>();7 if (fanIdSet.size() > 0) {8 // 关注当前用户的用户信息9 userInfoList = userService.getUserInfoByUserIds(fanIdSet);10 }11 // 获取当前用户的关注记录12 List<UserFollowing> followingList = userFollowingDao.getUserFollowings(userId);13 for (UserFollowing fan : fanList) {14 for (UserInfo userInfo : userInfoList) {15 // 关注记录下关注者与用户信息相匹配16 if (fan.getUserId().equals(userInfo.getUserId())) {17 userInfo.setFollowed(false);18 fan.setUserInfo(userInfo);19 }20 }21 // 从粉丝中找的互关的粉丝22 for (UserFollowing following : followingList) {23 if (following.getFollowingId().equals(fan.getUserId())) {24 fan.getUserInfo().setFollowed(true);25 }26 }27 }28 return fanList;29}用户26获得的粉丝列表:
xxxxxxxxxx201{2 "createTime": "2022-04-11 22:19:39",3 "followingId": 26,4 "groupId": 18,5 "id": 29,6 "userId": 17,7 "userInfo": {8 "avatar": "",9 "birth": "1999-10-01",10 "createTime": "2022-04-11 15:34:58",11 "followed": true, #用户26与17互关12 "gender": "0",13 "id": 10,14 "nick": "萌新",15 "sign": "",16 "updateTime": null,17 "userId": 1718 }19}20
根据昵称惊醒分页模糊查询,先根据查询条件统计符合条件的用户数,若大于0才进行后续分页查询。并检查当前用户是否关注查询到的用户。
xxxxxxxxxx271<!--根据昵称模糊查询匹配用户数-->2<select id="pageCountUserInfos" parameterType="java.util.Map" resultType="java.lang.Integer">3 select4 count(1)5 from6 t_user_info7 where8 1=19 <if test="nick != null and nick != '' ">10 and nick like '%${nick}%'11 </if>12</select>13 14<!--根据昵称分页模糊查询匹配用户数-->15<select id="pageListUserInfos" parameterType="java.util.Map" resultType="com.imooc.bilibili.domain.UserInfo">16 select17 *18 from19 t_user_info20 where21 1=122 <if test="nick != null and nick != '' ">23 and nick like '%${nick}%'24 </if>25 order by id desc26 limit #{start}, #{limit}27</select>xxxxxxxxxx171// 分页查询用户2public JsonResponse<PageResult<UserInfo>> pageListUserInfos( Integer no, Integer size, String nick) {3 Long userId = userSupport.getCurrentUserId();4 JSONObject params = new JSONObject();5 params.put("no", no);6 params.put("size", size);7 params.put("nick", nick);8 params.put("userId", userId);9 // 分页模糊查询10 PageResult<UserInfo> result = userService.pageListUserInfos(params);11 // 检查当前用户是否关注查询到的用户12 if (result.getTotal() > 0) {13 List<UserInfo> checkedUserInfoList = userFollowingService.checkFollowingStatus(result.getList(), userId);14 result.setList(checkedUserInfoList);15 }16 return new JsonResponse<>(result);17}xxxxxxxxxx161// 检查当前用户是否关注查询到的用户2public List<UserInfo> checkFollowingStatus(List<UserInfo> userInfoList, Long userId) {3
4 // 关注的用户5 List<UserFollowing> userFollowingList = userFollowingDao.getUserFollowings(userId);6 for (UserInfo userInfo : userInfoList) {7 userInfo.setFollowed(false);8 for (UserFollowing userFollowing : userFollowingList) {9 // 粉丝ID能在当前用户的关注列表中找到10 if (userFollowing.getFollowingId().equals(userInfo.getUserId())) {11 userInfo.setFollowed(true);12 }13 }14 }15 return userInfoList;16}创建动态条目数据表t_user_moments。由于userId经常被用来查询用户发表过的动态,所以需要建立索引。并对userId添加外键约束。
xxxxxxxxxx131DROP TABLE IF EXISTS `t_user_moments`;2CREATE TABLE `t_user_moments` (3 `id` bigint NOT NULL AUTO_INCREMENT COMMENT '主键id',4 `userId` bigint DEFAULT NULL COMMENT '用户id',5 `type` varchar(5) DEFAULT NULL COMMENT '动态类型:0视频 1直播 2专栏动态',6 `contentId` bigint DEFAULT NULL COMMENT '内容详情id',7 `createTime` datetime DEFAULT NULL COMMENT '创建时间',8 `updateTime` datetime DEFAULT NULL COMMENT '更新时间',9 PRIMARY KEY (`id`),10 INDEX userId_index ( `userId`)11) ENGINE=InnoDB AUTO_INCREMENT=4 DEFAULT CHARSET=utf8mb4 COLLATE=utf8mb4_0900_ai_ci COMMENT='用户动态表';12alter table `t_user_moments` add constraint FK_user_moments_userId foreign key (`userId`) references `t_user`(`id`);13
1,发布订阅模式:核心基于一个中心来建立整个体系。其中发布者和订阅者不直接进行通信,而是发布者将要发布的消息交由中心管理,订阅者也是根据自己的情况,按需订阅中心中的消息。发布者的发布动作和订阅者的订阅动作相互独立,无需关注对方,消息派发由发布订阅中心负责,生产者、订阅者完全解耦的。

2,观察者模式:一般至少有一个可被观察的对象 Subject ,可以有多个观察者去观察这个对象。二者的关系是通过被观察者主动建立的,被观察者至少要有三个方法——添加观察者、移除观察者、通知观察者。观察者主动申请加入被观察者的列表,此后只要被观察者在某种时机触发通知观察者方法时,观察者即可接收到来自被观察者的消息。实现上:被观察者它引用一个Observer接口对象的集合,任何想要得到通知的对象,只要实现该接口,并且把自己注册到通知者即可,每当要发通知时,通知者遍历集合给被通知者发送消息,实现松耦合的关系。

3,区别:观察者是软件设计模式中的一种,发布订阅只是软件架构中的一种消息范式。

当不需要立即获得结果,但是并发量又需要进行控制的时候。
1,优点:

2,工作模式
点对点:消息发送者生产消息发送到queue中,然后消息接收者从queue中取出并且消费消息。消息被消费以后,queue中不再有存储,所以消息接收者不可能消费到已经被消费的消息。
每个消息只有一个接收者(Consumer)(即一旦被消费,消息就不再在消息队列中);接收者在成功接收消息之后需向队列应答成功,以便消息队列删除当前接收的消息;发送者和接收者间没有依赖性,发送者发送消息之后,不管有没有接收者在运行,都不会影响到发送者下次发送消息;

发布/订阅模式:发布者将消息发送到Topic,系统将这些消息传递给多个订阅者。
每个消息可以有多个订阅者;发布者和订阅者之间有时间上的依赖性。针对某个主题(Topic)的订阅者,它必须创建一个订阅者之后,才能消费发布者的消息。

3,RabbitMQ
灵活的路由: 消息在到达队列前是通过交换机(exchange),依据路由键(routing-key)进行路由,投递到不同的消息队列。发送消息时,使用rabbitTemplate.convertAndSend(exchange, routingKey, message)可以指定Exchange、Routing Key以及消息本身。接收消息时,需要在消息处理的类上标注@RabbitListener指明要监听的queue,通过多个@RabbitHandler标注的方法接收不同类型的消息。

持久化机制,可靠性高;跨平台和语言。
4,问题
高可用:消息队列肯定不能是单机的,万一这台机器挂了,那我们整个系统几乎就是不可用了,都是得集群 / 分布式。
数据丢失:将数据写到消息队列上,没来得及取消息队列的数据,就挂掉了,将导致数据丢失。如果没有做任何的措施,我们的数据就丢了。消息持久化。
获取消息
生产者将数据放到消息队列中,消息队列有数据了,主动叫消费者去拿 (俗称 push)
消费者不断去轮训消息队列,看看有没有新的数据,如果有就消费 (俗称 pull)
往指定的exchange中发送消息,消息在exchange上可以根据routing key 发送到多个queue。
MessageConverter用于将Java对象转换为RabbitMQ的消息。默认情况下,Spring Boot使用SimpleMessageConverter,只能发送String和byte[]类型的消息,使用Jackson2JsonMessageConverter,就可以发送JavaBean对象,由Spring Boot自动序列化为JSON并以文本消息传递。
xxxxxxxxxx412MessageConverter createMessageConverter() {3 return new Jackson2JsonMessageConverter();4}rabbitTemplate.convertSend()方法立即返回(异步发送)无法得到接收端反馈,如果想得到反馈可以使用convertSendAndReceive()该该方法为同步方法,只有在接收端处理完信息后才会返回,使用AsyncRabbitTemplate(rabbitTemplate)获得异步rabbitTemplate,convertSendAndReceive()该方法变成异步方法,发送后立即返回,在接收端处理后调用设定的回调方法。
xxxxxxxxxx131// 异步方式获得接收者反馈。2AsyncRabbitTemplate.RabbitConverterFuture<Object> future = rabbitTemplate3 .convertSendAndReceive("directExchange", "warn-msg", content);4future.addCallback(new ListenableFutureCallback<Object>() {5 6 public void onFailure(Throwable throwable) {7 }8
9 10 public void onSuccess(Object o) {11 System.out.println("aaa : " + o);12 }13});此处不接受接收者反馈,异步发送,发送后立即返回。
xxxxxxxxxx51// 发送消息2public void sendMessage(UserMoment userMoment) {3 //给队列发送消息4 amqpTemplate.convertAndSend(UserMomentsConstant.Exchange_MOMENTS, "", userMoment);5}接收器:监听特定queue下的消息,此处broker与用户使用推送(push)的方式传递消息,当监听器收到消息时执行回调方法,在获取当前动态对应用户的粉丝集合后,构建<follwingUserId,msg>键值对存入redis,等待用户查询关注用户动态时从redis获取。
xxxxxxxxxx3312(queues = "q-user-moment")3public class RabbitMQConsumerConfig {4
5 6 UserFollowingService userFollowingService;7 8 RedisTemplate<String, String> redisTemplate;9
10 11 public void handle(UserMoment userMoment) {12 // 动态发布者13 Long userId = userMoment.getUserId();14 // 该用户的粉丝都会收到该通知15 List<UserFollowing> fanList = userFollowingService.getUserFans(userId);16 for (UserFollowing fan : fanList) {17 // 接收到通知后将用户动态放入redis等待用户来取18 String key = "subscribed-" + fan.getUserId();19 // 该用户可能关注多个用户,收到多个用户的动态通知20 String subscribedListStr = redisTemplate.opsForValue().get(key);21 List<UserMoment> subscribedList;22 if (StringUtil.isNullOrEmpty(subscribedListStr)) {23 subscribedList = new ArrayList<>();24 } else {25 subscribedList = JSONArray.parseArray(subscribedListStr, UserMoment.class);26 }27 // 键入该用户的待消费动态通知集合28 subscribedList.add(userMoment);29 redisTemplate.opsForValue().set(key, JSONObject.toJSONString(subscribedList));30 }31
32 }33}用户26关注了用于17、25,当17、25发表动态后,26将在redis中获取到动态消息。
xxxxxxxxxx161{2 "contentId": null,3 "createTime": "2022-04-13 01:20:01",4 "id": 21,5 "type": "0",6 "updateTime": null,7 "userId": 178},9{10 "contentId": null,11 "createTime": "2022-04-22 18:06:25",12 "id": 31,13 "type": "1",14 "updateTime": null,15 "userId": 2516}性能优秀,数据在内存中,读写速度非常快。单进程单线程,是线程安全的,采用 IO 多路复用机制。丰富的数据类型,支持字符串 (strings)、散列(hashes)、列表(lists)、集合(sets)、有序集合(sorted sets) 等。支持数据持久化,可以将内存中数据保存在磁盘中,重启时加载。主从复制,哨兵,高可用。
1,数据类型
String 数据结构是简单的 key-value 类型,value 其实不仅可以是 String,可以包含任何数据,比如 数字、jpg 图片或者序列化的对象。
Hash 是一个 string 类型的 field 和 value 的映射表,Key仍然是设定的值, value是一个Map,这个Map的key是成员的属性名,value是属性值hash 。特别适合用于存储对象,后续操作的时候,你可以直接仅仅修改这个对象中的某个字段的值。避免取出、保存完整对象的开销,同时避免了序列化、反序列化开销。
Redis list 的实现为一个双向链表,即可以支持反向查找和遍历,更方便操作,不过带来了部分额外的内存开销。
set 元素是没有顺序的,通过 HashMable 实现的,只是 value永远为null,通过计算key的hash的方式来快速去重。
sorted set 和 set 相比,增加了一个权重参数 score,使得集合中的元素能够按 score 进行有序排列。内部使用 HashMap 和跳跃表 (skipList,多级索引) 来保证数据的存储和有序,HashMap 里放的是成员到 Score 的映射。而跳跃表里存放的是所有的成员,排序依据是 HashMap 里存的 Score,使用跳跃表的结构可以获得比较高的查找效率。

2,有效期
Redis 中有个设置缓存时间过期的功能,即对存储在 redis 数据库中的值可以设置一个过期时间。
3,内存淘汰机制
如果定期删除漏掉了很多过期 key,然后也没及时去查,也就没走惰性删除,如果大量过期 key 堆积在内存里,导致 redis 内存块耗尽。
4,持久化机制
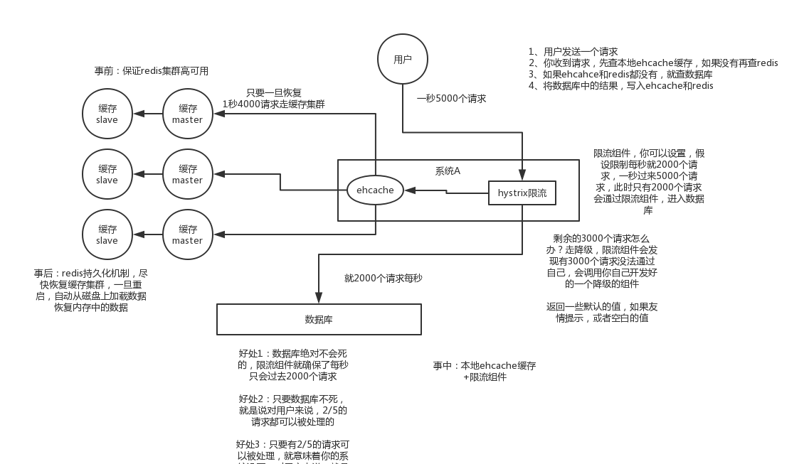
5,缓存雪崩
缓存同一时间大面积的失效,所以后面的请求都会落到数据库上,造成数据库短时间内承受大量请求而崩掉。
解决办法:1,尽量保证整个 redis 集群的高可用性,发现机器宕机尽快补上;2,把每个 Key 的失效时间都加个随机值,保证数据不会再同一时间大面积失效。3,选择合适的内存淘汰策略,防止爆内存。对请求限流 ,避免 MySQL在redis崩溃后也崩掉,只要数据库正常工作,就可以处理用户请求,保证系统仍然可用。4,利用 redis 持久化机制保存的数据尽快恢复缓存。

6,缓存穿透
大量请求缓存中不存在的数据,导致所有的请求都落到数据库上,造成数据库短时间内承受大量请求而崩掉。
解决办法:1,在接口层增加校验,比如用户鉴权,参数做校验;2,采用布隆过滤器,将所有可能存在的数据哈希到一个足够大的 bitmap 中,用于快速判断出 Key 是否在数据库中存在,一个一定不存在的数据会被这个 bitmap 拦截掉,这个恶意请求就会被提前拦截,从而避免了对底层存储系统的查询压力。3,如果一个查询返回的数据为空(不管是数据不存在,还是系统故障),仍然把这个空结果进行缓存,但它的过期时间会很短,最长不超过五分钟。4,在访问数据据时加上互斥锁。
7,缓存击穿
缓存击穿是指一个 Key 非常热点,在不停地扛着大量的请求,大并发集中对这一个点进行访问,当这个 Key 在失效的瞬间,持续的大并发直接落到了数据库上,就在这个 Key 的点上击穿了缓存。
解决办法:1,设置热点数据永不过期。2,在访问数据据时加上互斥锁。
8,底层实现
Redis 内部使用一个 redisObject 对象来表示所有的 key 和 value。type 表示一个 value 对象具体是何种数据类型,encoding 是不同数据类型在 Redis 内部的存储方式。
9,快
Redis 单进程单线程的模型,因为 Redis 完全是基于内存的操作,CPU 不是 Redis 的瓶颈,Redis 的瓶颈最有可能是机器内存的大小或者网络带宽。既然单线程容易实现,而且 CPU 不会成为瓶颈,那就顺理成章的采用单线程的方案了。
10,主从复制
全量同步 Redis全量复制一般发生在Slave初始化阶段,这时Slave需要将Master上的所有数据都复制一份。
1,从服务器连接主服务器,发送SYNC命令; 2, 主服务器接收到SYNC命名后,开始执行BGSAVE命令生成RDB文件并使用缓冲区记录此后执行的所有写命令(不阻塞主服务器端); 3, 主服务器BGSAVE执行完后,向所有从服务器发送快照文件,并在发送期间继续记录被执行的写命令; 4, 从服务器收到快照文件后丢弃所有旧数据,载入收到的快照; 从复制对于从redis服务器来说也是非阻塞的,进行主从复制过程中也可以接受外界的查询请求,只不过这时候从redis返回的是以前老的数据, 5, 主服务器快照发送完毕后开始向从服务器发送缓冲区中的写命令; 6, 从服务器完成对快照的载入,开始接收命令请求,并执行来自主服务器缓冲区的写命令;
增量同步 Redis增量复制是指Slave初始化后开始正常工作时主服务器发生的写操作同步到从服务器的过程。 增量复制的过程主要是主服务器每执行一个写命令就会向从服务器发送相同的写命令,从服务器接收并执行收到的写命令。
11,redis和数据库双写一致性问题
数据库和缓存双写,就必然会存在不一致的问题。如果对数据有强一致性要求,不能放缓存。如果一致性不是太高可以采取正确更新策略,先更新数据库,再删缓存。
12,工作模式
通过一种机制,可以监视多个文件描述符,一旦某个描述符就绪(一般是读就绪或者写就绪),能够通知程序进行相应的读写操作,没有就绪事件时,就会阻塞交出cpu。多路是指多个链接,复用指的是复用同一线程。但select,poll,epoll本质上都是同步I/O,因为他们都需要在读写事件就绪后自己负责进行读写,也就是说这个读写过程是阻塞的。
select:时间复杂度O(n),通过设置或者检查存放fd标志位的数据结构(fd数组为整型数组,用于保存文件描述符)来进行下一步处理,它仅仅知道有I/O事件发生了,却并不知道是哪那几个流,只能无差别轮询所有流,找出能读出数据,或者写入数据的流,效率较低。单个进程可监视的fd数量被限制,即能监听端口的大小有限。内核需要将消息传递到用户空间时需要内核拷贝动作,每次调用select,都需要把fd集合从用户态拷贝到内核态。
1,用户线程调用select,将fd_set从用户空间拷贝到内核空间 2. 内核在内核空间对fd_set遍历一遍,检查是否有就绪的socket描述符,如果没有的话,就会进入休眠,直到有就绪的socket描述符 3. 内核返回select的结果给用户线程,即就绪的文件描述符数量 4. 用户拿到就绪文件描述符数量后,再次对fd_set进行遍历,找出就绪的文件描述符 5. 用户线程对就绪的文件描述符进行读写操作。
poll:时间复杂度O(n),本质上和select没有区别,它将用户传入的数组拷贝到内核空间,然后查询每个fd对应的设备状态,如果设备就绪则在设备等待队列中加入一项并继续遍历,如果遍历完所有fd后没有发现就绪设备,则挂起当前进程,直到设备就绪或者主动超时,被唤醒后它又要再次遍历fd。但是它没有最大连接数的限制,原因是它是基于链表来存储fd的。每次调用poll,都需要把fd集合从用户态拷贝到内核态。
1,用户线程调用poll系统调用,并将文件描述符链表拷贝到内核空间。2,内核对文件描述符遍历一遍,如果没有就绪的描述符,则内核开始休眠,直到有就绪的文件描述符。3,返回给用户线程就绪的文件描述符数量。4,用户线程再遍历一次文件描述符链表,找出就绪的文件描述符。5,用户线程对就绪的文件描述符进行读写操作。
epoll:时间复杂度O(1),epoll可以理解为event poll,给每个fd注册一个回调函数,当fd对应的设备发生IO事件时,就会调用这个回调函数,将该fd放到一个链表中,然后唤醒在epoll_wait中进入睡眠的进程,最后只要判断一下就绪链表是否为空就行了,非空就从该链表中取出一个fd,以此达到O(1)的时间复杂度。效率提升,不是轮询的方式;根据每个fd上的callback函数来实现的,只有活跃的socket才会主动调用callback,而跟连接总数无关,会随着fd数量上升而效率下降。使用内存映射(mmap),不需要从用户空间频繁拷贝fd数据到内核空间。
mmap,是将文件/设备映射到内存中,进程可以通过读写内存的方式,实现对被mmap文件的操作。进程通过mmap映射相同的文件,实现共享内存方式的通信。对于大量频繁读写的文件,mmap相对read/write的方式,避免了内核空间->用户空间的数据传输和切换(epoll)。
具体实现:对应着有三个函数:
epoll_create:epoll_create相当于在内核中创建一个存放fd的数据结构。在select和poll方法中,内核都没有为fd准备存放其的数据结构,只是简单粗暴地把数组或者链表复制进来;而epoll则不一样,epoll_create会在内核建立一颗专门用来存放fd结点的红黑树,储监控的文件描述符,后续如果有新增的fd结点,都会注册到这个epoll红黑树上。
epoll_ctr:select和poll会一次性将监听的所有fd都复制到内核中,而epoll不一样,当需要添加一个新的fd时,会调用epoll_ctr,给这个fd注册一个回调函数,然后将该fd结点注册到内核中的红黑树中。当该fd对应的设备活跃时,会调用该fd上的回调函数,将该结点存放在一个就绪链表(存储就绪的文件描述符)中。这也解决了在内核空间和用户空间之间进行来回复制的问题。
epoll_wait:epoll_wait的做法也很简单,其实直接就是从就绪链表中取结点,这也解决了轮询的问题,时间复杂度变成O(1)
Level和Edge指的就是触发点,Level为只要处于水平,那么就一直触发,而Edge则为上升沿和下降沿的时候触发。当缓冲区有数据可取的时候,ET会触发一次事件,之后就不会再触发,而LT只要我们没有取完缓冲区的数据,就会一直触发。
是一种同步非阻塞的 I/O 模型,在等待就绪阶段都是非阻塞的,真正的 I/O 操作是同步阻塞。是 I/O 多路复用的基础,成为解决高并发与大量连接、I/O 处理问题的有效方式。
服务器端同步阻塞 I/O 处理:socket.accept()、socket.read()、socket.write() 三个主要函数都是同步阻塞的,当一个连接在处理 I/O 的时候,系统是阻塞的,所以使用多线程时,就可以让 CPU 去处理更多的事情。低并发下结合线程池使得创建和回收成本相对较低,并且编程模型简单。创建和销毁都是重量级的系统函数,线程本身占用较大内存,线程的切换成本是很高的,无法应对百万级连接。
所有的系统 I/O 都分为两个阶段:等待就绪和操作。举例来说,读函数,分为等待系统可读和真正的读;同理,写函数分为等待网卡可以写和真正的写。NIO 里用户最关心” 我可以读了”。NIO的读写函数可以立刻返回而不是柱塞,如果一个连接不能读写(socket.read()返回0或者socket.write()返回0),我们可以把这件事记下来,将用于传输的通道全部注册到选择器上,选择器监控通道,当某一通道就绪后连接继续进行读写,没有必要开启多线程。没有线程切换,只是拼命的读、写、选择事件。

Java NIO 实际读写时的核心在于:通道(Channel)和缓冲区(Buffer),选择器。通道表示打开到 IO 设备(文件流、套接字)的连接,对原 I/O 包中的流的模拟,负责传输;缓冲区用于容纳数据,负责存储,Channel的读写必须通过buffer对象,然后操作缓冲区,对数据进行处理。缓存区是双向的,既可以往缓冲区写入数据,也可以从缓冲区读取数据:缓冲区<->然后缓冲区通过通道进行传输<->从缓冲区取数据。选择器:把Channel通道注册到Selector中,通过Selecotr监听Channel中的事件状态,这样就不需要阻塞等待客户端的连接,从主动等待客户端的连接,变成了通过事件驱动,通过事件驱动实现单线程管理多个Channel的目的。

缓冲区根据数据类型的不同,可以进行划分ByteBuffer、CharBuffer等。根据工作方式分:直接缓冲区(磁盘->内核地址空间中->用户地址空间中->读取到应用程序)与非直接缓冲区(将缓冲区建立在物理内存之中,读写数据直接通过物理内存进行)。